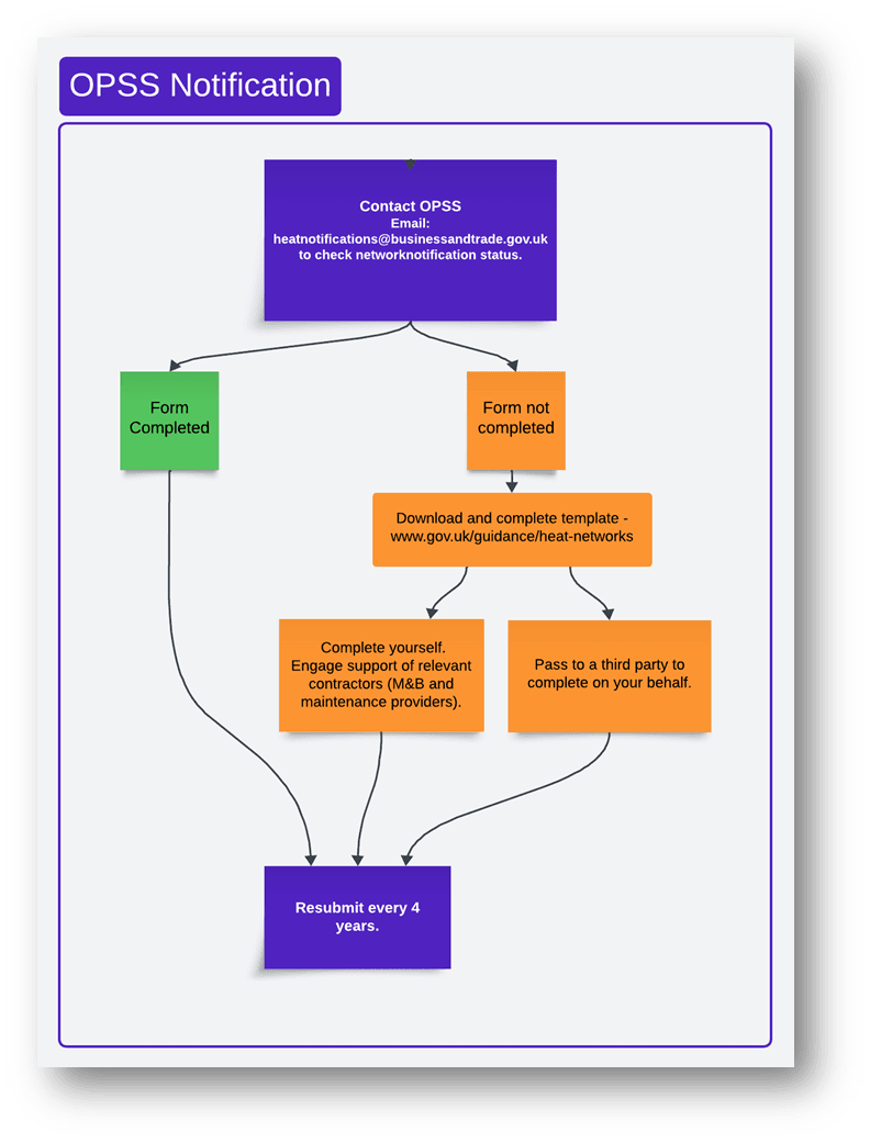
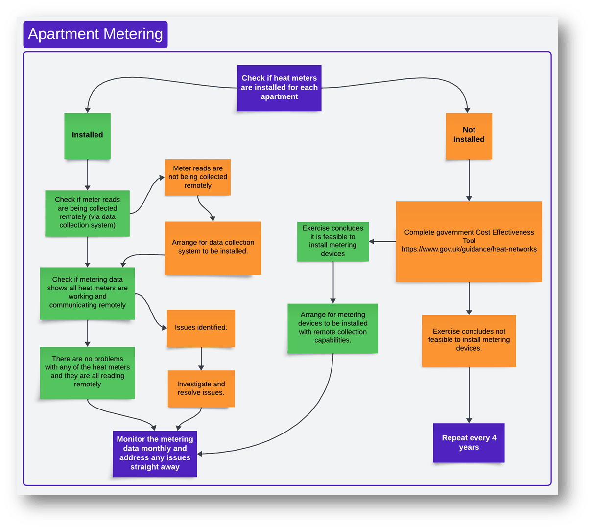
One of our biggest challenges as we move towards Net Zero 2050 is decarbonising domestic heating (currently 45% of the carbon emissions in the UK). If we expect home heating to become greener then it also needs to become more sustainable, and that means finding affordable solutions to the Net Zero challenge.
Let’s look at where we are today.
Research from the University of York found that in 2024, more than a third of UK households spent over 10% of their income (after housing costs) on energy. With living costs still high, that figure isn’t likely to fall any time soon. That same year, Ofgem capped average energy bills at £1,717 - with roughly 70% of that (£1,201) going on heating and hot water.
The Department for Energy Security and Net Zero (DESNZ) also estimated that 11% of households - 2.73 million homes - were in fuel poverty. So, if many people can’t afford to heat their homes today, how can we expect them to embrace low-carbon heating tomorrow?
New technologies arrive on the market every week, each promising a more sustainable future — from heat pumps and ambient loops to solar-assisted hot water. But the reality is that for many households, these systems are still out of reach financially. Unless we can make low-carbon heat both socially and economically appealing, we’ll struggle to build momentum.